跳至主要內容

某IT大厂销售培训文档:《公关八式》

今天群里在热议一份PPT

是某IT大厂的销售培训文档

叫做:公关八式

老司机们看完,都对这些套路嗤之以鼻

觉得格局没有打开,太Low

下面,我们就隐去原厂名字

贴出原文,供大家批判式讨论


图片


图片


图片


图片


图片


图片


图片


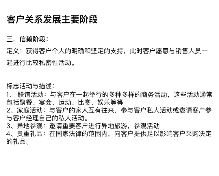
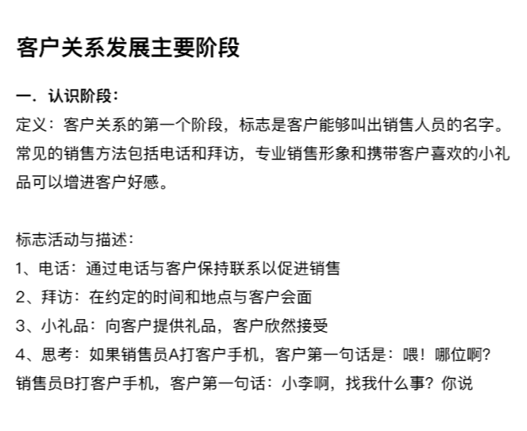
说实话,前面这部分还OK

简明扼要把4个阶段讲清楚了

项目推进中,大家可以对号入座

✅❎

可下面讲到“八式”

味道就有点不对了

图片


图片


图片


图片


图片


图片


图片


图片


图片


图片


图片


图片


看完八式,跟群友的批判差不多

我也有几点看法


这基本属于初级销售的低端套路

格局的确没有打开

还是以“搞人”、“搞关系”为主

即便能成功一两次

绝不是销售安身立命的根基


这些套路有明显的时代烙印

放到现在,大部分都已经过时

(除了金石为开这项基本素质)

随着数字化战略的推进

甲方越来越看重组织价值和业务价值

上面的套路不是没有用

但它们都像是一串“0”

没有业务价值这个“1”的存在

那些“0”,什么都不是

图片

留言

此網誌的熱門文章

请转发推广:一批有用的站点,欢迎免费订阅,欢迎加入合作,共创大业,共享未来

 请转发推广:一批有用的站点,欢迎免费订阅,欢迎加入合作,共创大业,共享未来 请转发推广:一批有用的站点,欢迎免费订阅,欢迎加入合作,共创大业,共享未来 CET《国际项目合作》 http:// cetghz.blogspot.com 站点 http:// gjxm.wordpress.com 电报交流群: https:// t.me/+HipwKfuDbNMzN WM9 … https:// gjjjwh.wordpress.com/2022/08/11/cet W世界华人集团欢迎合作 http:// WorldChineseG.blogspot.com 站点 http:// sjhrjthz.wordpress.com 电报交流群: http:// t.me/+GNzliILFiaVkM … https:// gjxm.wordpress.com/2022/08/12/w%e 4%b8%96%e7%95%8c%e5%8d%8e%e4%ba%ba%e9%9b%86%e5%9b%a2%e6%ac%a2%e8%bf%8e%e5%90%88%e4%bd%9c-worldchineseg-blogspot-com-%e7%ab%99%e7%82%b9-sjhrjthz-wordpress-com-%e7%94%b5%e6%8a%a5%e4%ba%a4%e6%b5%81/ %e3%80%8a%e5%9b%bd%e9%99%85%e9%a1%b9%e7%9b%ae%e5%90%88%e4%bd%9c%e3%80%8bcetghz-blogspot-com-%e7%ab%99%e7%82%b9-gjxm-wordpress-com%e7%94%b5%e6%8a%a5%e4%ba%a4%e6%b5%81%e7%be%a4%ef%bc%9ahttps-t-me/ CET《大学项目合作》 http:// dxxmhz.blogspot.com 国内版 http:// dxxmhz.wordpress.com 中国教育家协会教育发展联盟 https:// gjysxy.wordpress.com/2022/08/12/cet %e3%80%8a%e5%a4%a7%e5%ad%a6%e9%a1%b9%e7%9b%ae%e5%90%88%e4%bd%9c%e3%80%8bdx...

全国总代理:北京科创文创合作联系方式